12月20日,宁波东方电缆股份有限公司发布关于投资设立全资子公司的公告。
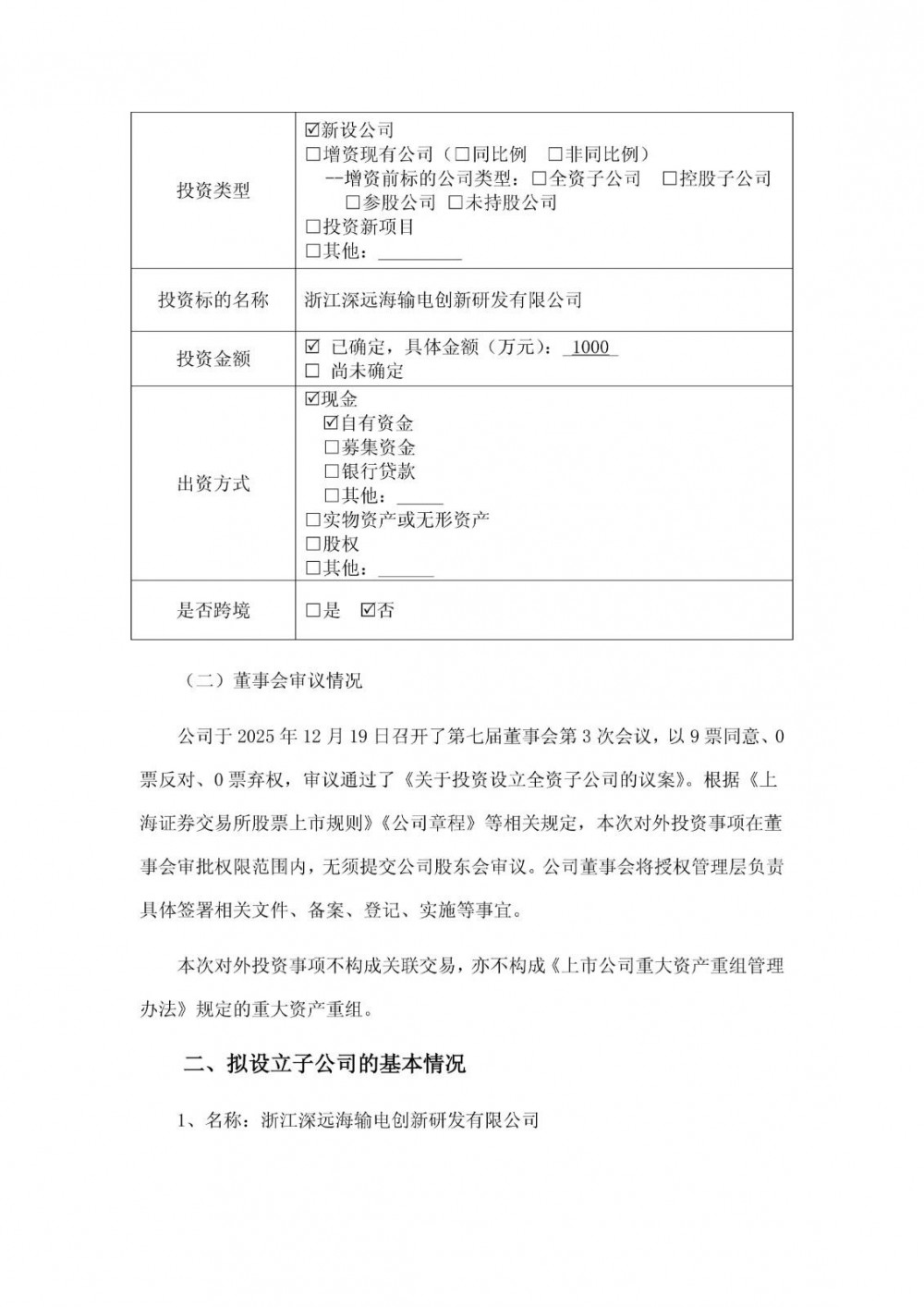
公告显示,宁波东方电缆股份有限公司(简称“东方电缆”)拟以1000万元自有资金在浙江省舟山市嵊泗县投资设立全资子公司,东方电缆持有其100%的股权。
公告披露,东方电缆于2025年12月19日召开第七届董事会第3次会议,审议通过了公司《关于投资设立全资子公司的议案》。
拟设立子公司名称为浙江深远海输电创新研发有限公司,注册资本为1000万元,经营范围包含:电线、电缆经营;光缆销售;海上风电相关系统研发;海上风电相关装备销售;海洋能系统与设备销售;海洋工程装备销售;风力发电技术服务;储能技术服务;风电场相关系统研发;风电场相关装备销售;风力发电机组及零部件销售;国际船舶管理业务;海洋工程关键配套系统开发;海洋工程设计和模块设计制造服务等。
东方电缆表示,本次对外投资设立全资子公司,是公司积极响应国家海洋强国战略、深度参与国家海洋综合试验场建设的重要举措,符合公司中长期的战略规划和业务发展需要。公司将依托当地丰富的海洋资源与区位优势,聚焦深远海关键技术与装备的研发、测试与示范应用,进一步巩固公司在海洋能源装备领域的技术领先地位。此次布局有利于公司深度融合区域产业生态,承接国家级科研试验任务,推动技术成果转化与产业协同,进一步提升公司的核心竞争能力、创新示范效应,实现公司可持续高质量发展。
公告如下:



