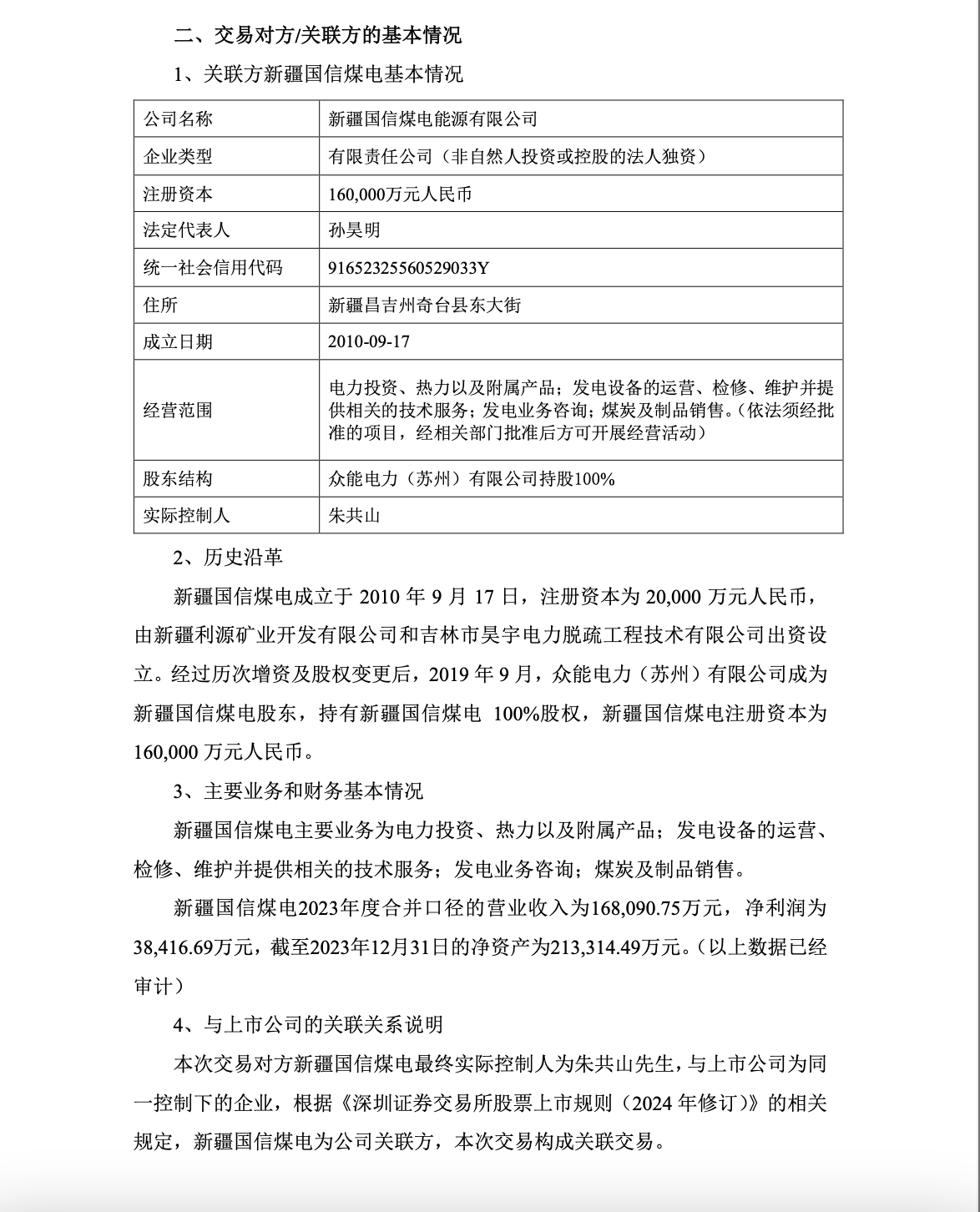
9月14日,协鑫能源科技股份有限公司发布《关于签署股权预收购协议暨关联交易的公告》(以下简称《公告》)。
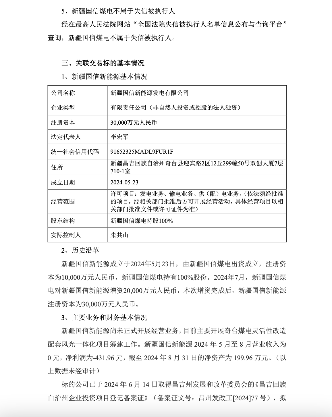
《公告》显示,公司根据国家绿色低碳转型发展需要,进一步增加公司新能源装机占比、提升公司综合实力,公司全资子公司协鑫智慧能源(苏州)有限公司(以下简称“协鑫智慧能源”)拟以自筹资金现金收购新疆国信煤电能源有限公司(以下简称“新疆国信煤电”)持有的新疆国信新能源发电有限公司(以下简称“新疆国信新能源”、“标的公司”)100%的股权。
标的公司持有新疆国信奇台煤电灵活性改造配套风光一体化项目,项目建设内容包括新建35万千瓦风力发电项目和5万千瓦光伏发电项目,并配套建设升压站及送出线路辅助设施,项目总投资约16.8亿元。
各方就本次股权预收购事项达成一致,并于2024年9月13日在苏州签署了《新疆国信奇台煤电灵活性改造配套风光一体化项目股权预收购协议》。协议指出,股权收购的主要条件之一为,目标项目原则应于2025年12月31日前实现并网发电。








