企业动态

海力风电扩大投资

2024-07-31 17:02  来源:海力风电  点击:186

7月30日,江苏海力风电设备科技股份有限公司发布《关于对外投资的公告》。

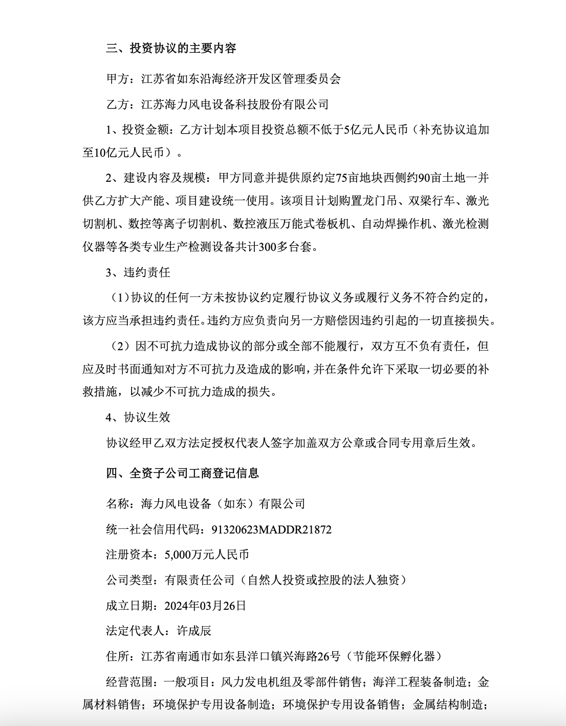
《公告》显示,海力风电和江苏省如东沿海经济开发区管理委员会签署《补充协议书》,经双方友好协商,就《<海力高端能源装备制造项目>项目建设协议书》的未尽事宜达成补充协议:江苏省如东沿海经济开发区管理委员会同意并提供原约定75亩地块西侧约90亩土地一并供海力风电扩大产能、项目建设统一使用;海力风电同意将项目总投资由5亿元人民币提升至10亿元人民币。

7b26e4ae414080f44e5fe3143646af94.png

ea41daf587d7ca7a2b6a0dedec1dc32e.png

c08c1385e5639c298df035fbae1995a2.png

26e2d18d24cb742c6026d8ba28464f90.png