4月17日,运达股份发布关于全资控股公司100%股权在产权交易机构产权转让预披露信息的提示性公告。
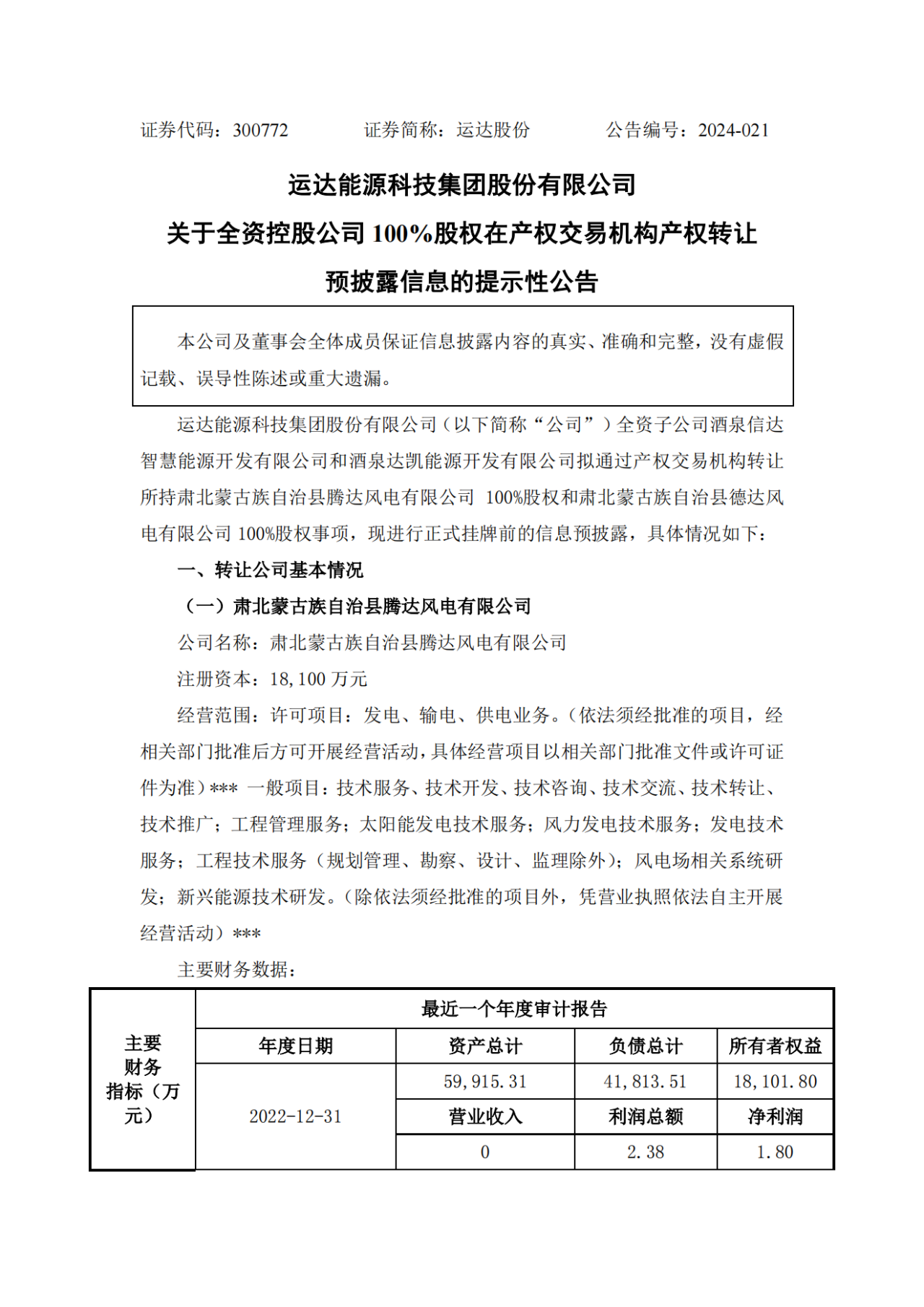
公告显示,运达股份全资子公司酒泉信达智慧能源开发有限公司和酒泉达凯能源开发有限公司拟通过产权交易机构转让所持肃北蒙古族自治县腾达风电有限公司100%股权和肃北蒙古族自治县德达风电有限公司100%股权事项,现进行正式挂牌前的信息预披露。
运达股份表示,本次股权转让如能顺利完成,公司将不再间接或直接持有肃北蒙古族自治县腾达风电有限公司和肃北蒙古族自治县德达风电有限公司的股权,不再将其纳入合并报表范围。本次股权转让有利于提高公司资产流动性及使用效率,优化公司资产结构。
公告原文如下:


