1月30日,三峡能源发布《中国三峡新能源(集团)股份有限公司关于设立三峡集团天津能源投资有限公司暨关联交易的公告》。
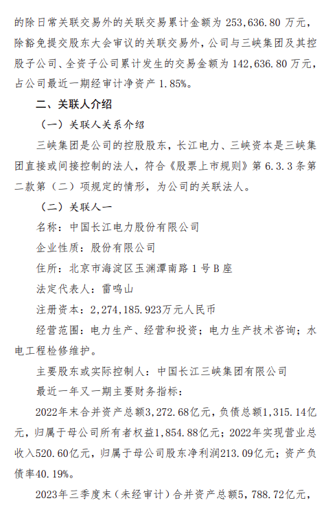
根据公告显示,三峡能源拟与中国长江电力股份有限公司、三峡资本控股有限责任公司在天津设立合资公司三峡集团天津能源投资有限公司(最终以企业登记 注册的名称为准),全方位布局在津业务,重点聚焦环渤海海上风电基地开发,推进新能源项目开发建设。三峡能源、长江电力与三峡资本以货币出资分别认缴 5.1 亿元、3.4 亿元、1.5 亿元, 占合资公司注册资本的比例分别为 51%、34%、15%。







