企业动态

三一重能拟以1亿-2亿元回购股份

2024-01-17 17:16  来源:三一重能  点击:1291

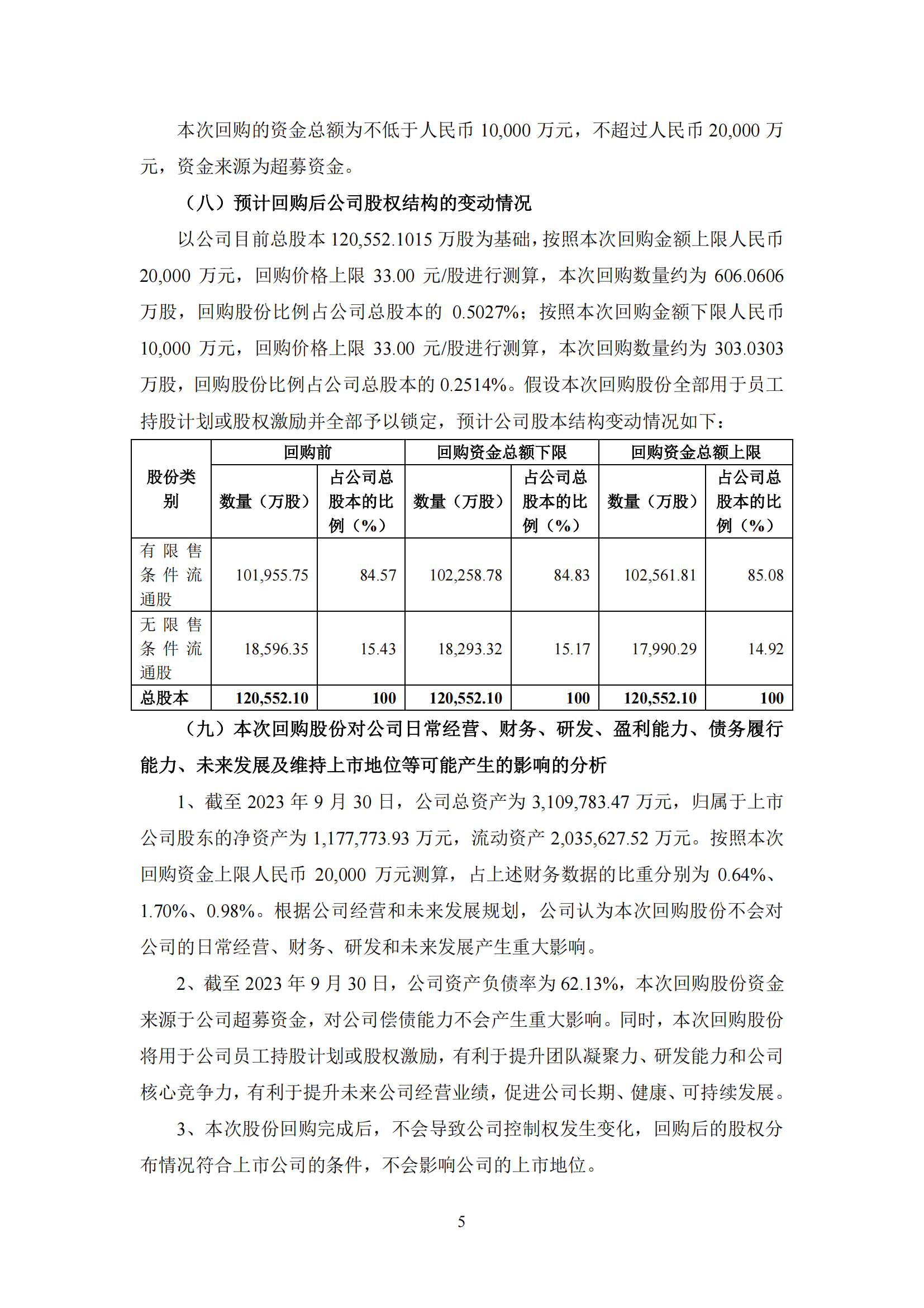
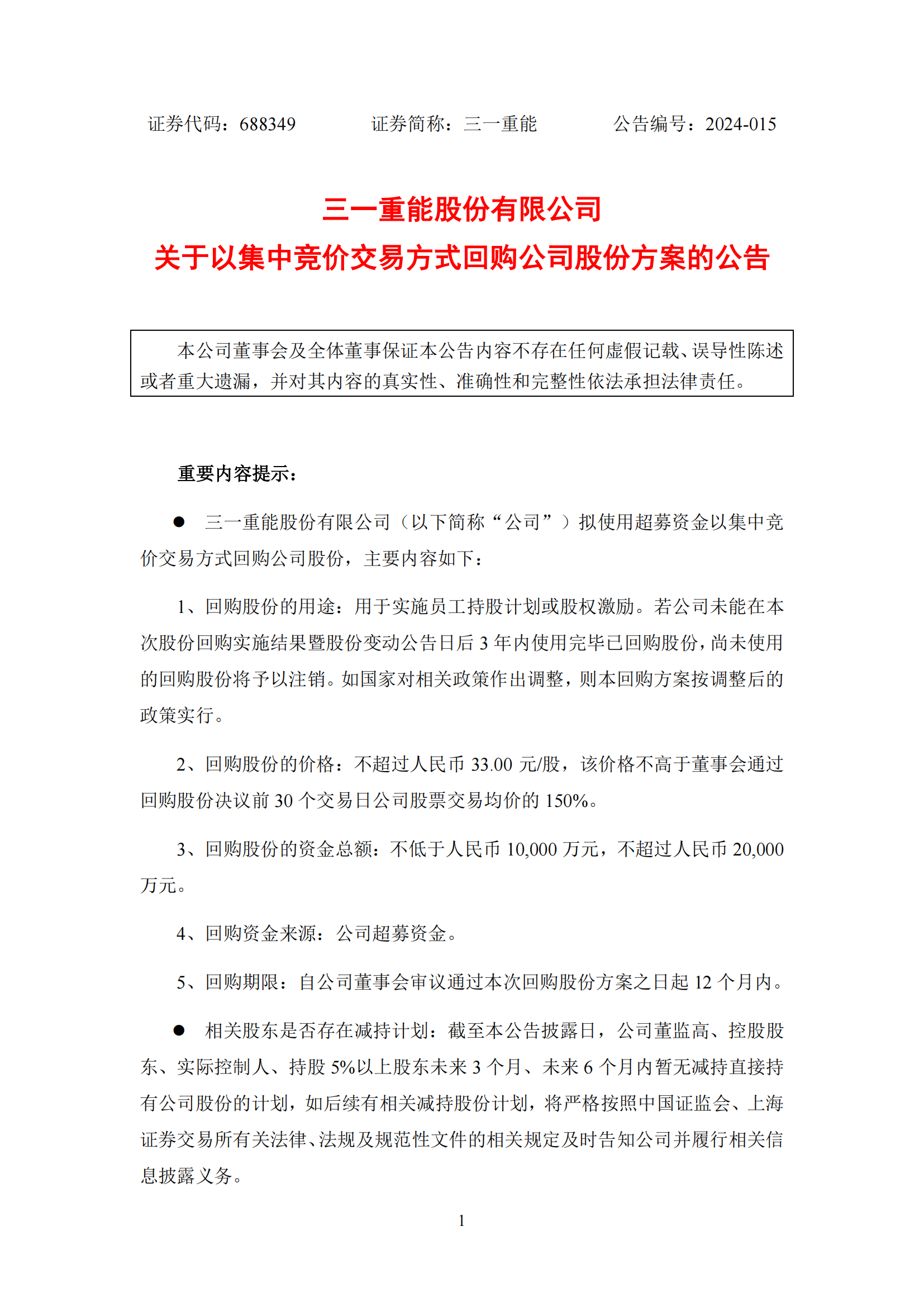
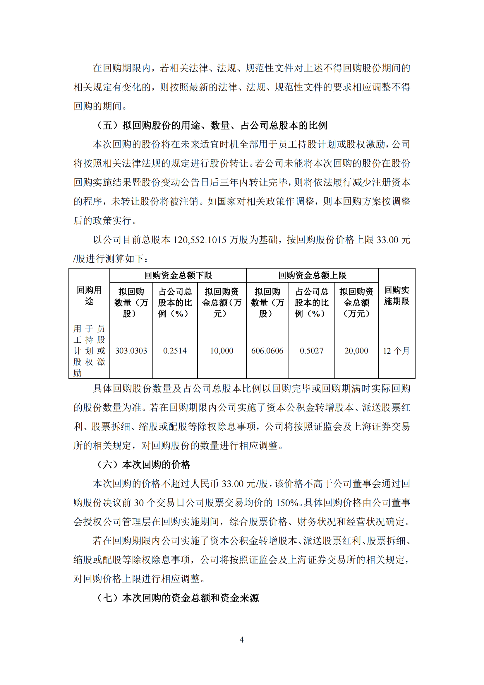
1月17日,三一重能股份有限公司(简称“三一重能”)发布《关于以集中竞价交易方式回购公司股份方案的公告》。

公告称,三一重能拟使用超募资金以集中竞价交易方式回购公司股份,用于实施员工持股计划或股权激励。

回购股份价格不超过人民币33元/股,该价格不高于董事会通过回购股份决议前30个交易日公司股票交易均价的150%。本次回购的资金总额不低于人民币10,000万元,不超过人民币20,000万元,资金来源为超募资金。

公告如下: