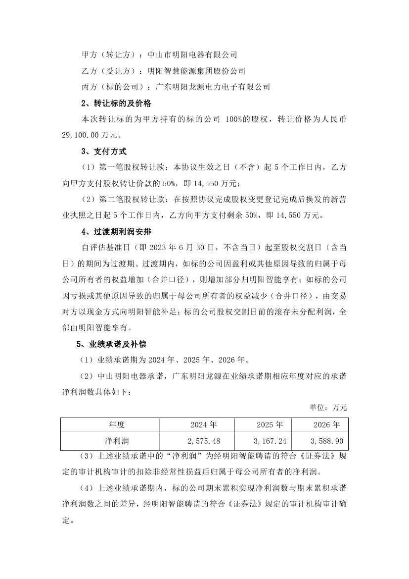
日前,明阳智能发布公告称,于 2024 年1月12日召开第三届董事会第四次会议,审议通过《关于收购广东明阳龙源电力电子有限公司100%股权暨关联交易的议案》。
明阳智能方面表示,鉴于广东明阳龙源主要以动静态无功补偿装置(SVG 产品)、柔性直流输电产品、光伏逆变器等产品的研制和生产为主营业务,与公司及公司全资子公司天津瑞源电气有限公司的相关业务均有较高的业务协同性,本次收购广东明阳龙源 100%股权有利于促进公司在海风业务和沙戈荒大基地的发展及子公司天津瑞源业务扩张,从而提高公司业绩的持续性与稳定性。公司拟以自有资金收购广东明阳龙源 100%股权,交易对价为人民币 29,100.00 万元。










