企业动态

正威新材与江阴远景签订风电叶片采购合同:预计2023年度合同交易总额为8亿元

2023-07-11 11:20  来源:江苏正威新材料股份有限公司  点击:375
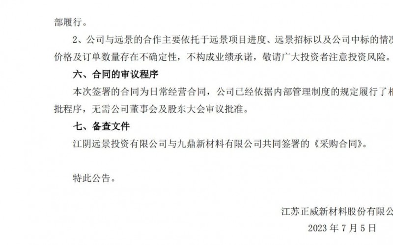
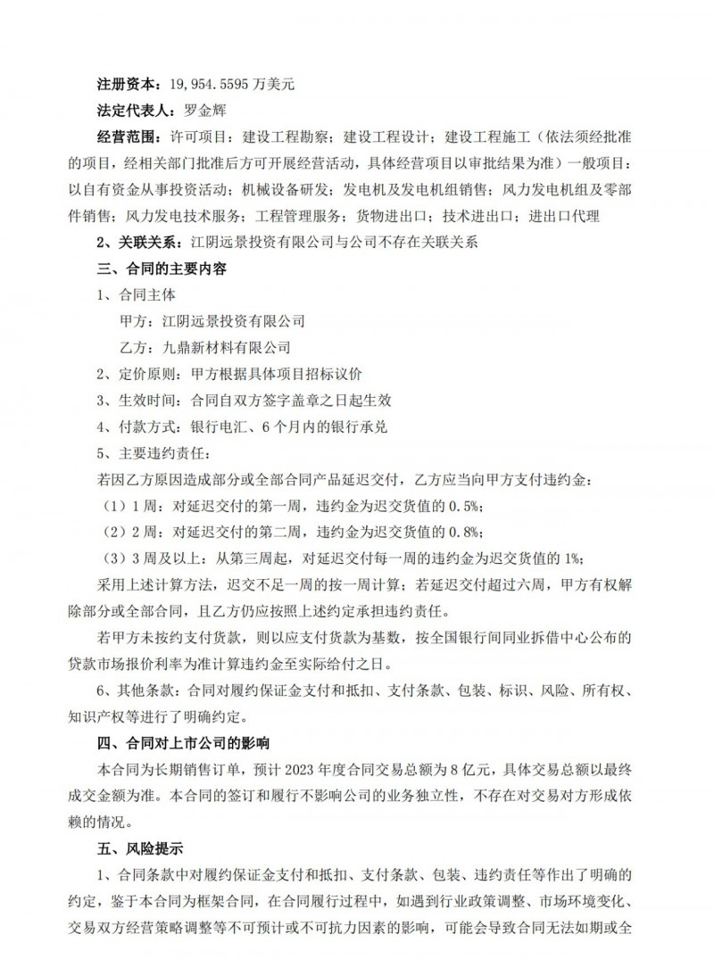
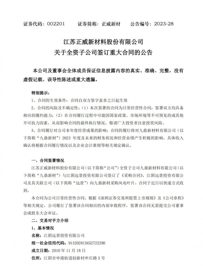
   7月5日,正威新材发布消息称,公司全资子公司九鼎新材料有限公司与江阴远景投资有限公司签订了《采购合同》,江阴远景投资有限公司及其关联公司向九鼎新材采购风电叶片,合同于近日以快递方式收到。
  
  该合同为长期销售订单,预计2023年度合同交易总额为8亿元,具体交易总额以最终成交金额为准。
  
  详情见下: