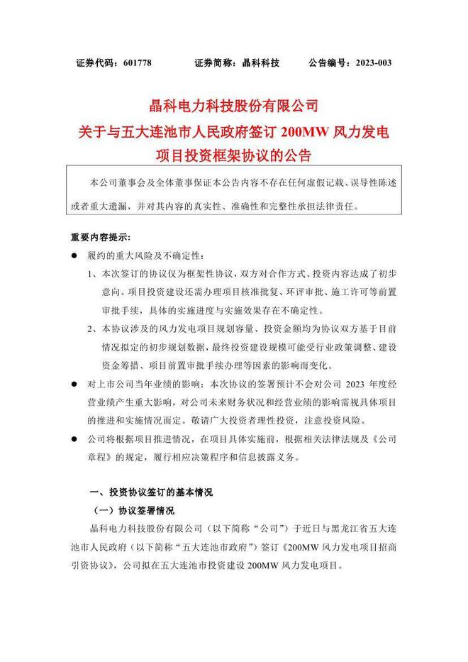
企业动态

光伏巨头晶科签订200MW风电项目投资协议

2023-01-12 15:39  来源:晶科电力  点击:364
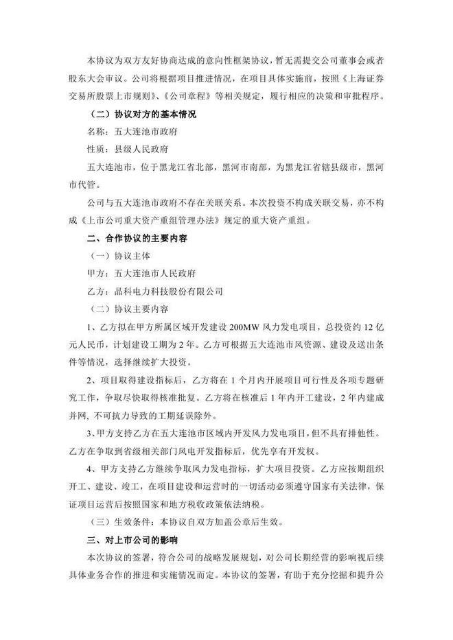
  1月10日,晶科电力科技股份有限公司发布关于与五大连池市人民政府签订200MW风力发电项目投资框架协议的公告,公告称晶科科技于近日与黑龙江省五大连池市人民政府签订《200MW 风力发电项目招商引资协议》,公司拟在五大连池市投资建设200MW风力发电项目。