其他消息

反倾销!认为中国钢制风电塔筒低价销售,欧盟上调税率!

2021-12-21 15:41  来源:天顺风能  点击:1121
  12月20日,天顺风能(苏州)股份有限公司发布《关于欧盟对中国钢制风塔进行反倾销调查终裁结果的公告》
  
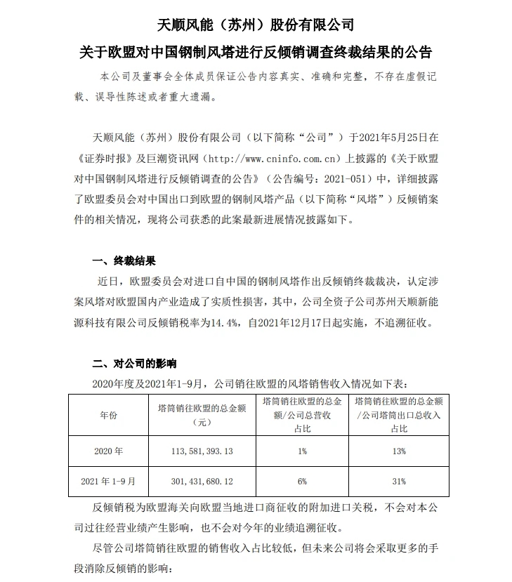
  反倾销调查终裁结果:欧盟委员会对进口自中国的钢制风塔作出反倾销终裁裁决,认定涉案风塔对欧盟国内产业造成了实质性损害,其中,公司全资子公司苏州天顺新能源科技有限公司反倾销税率为14.4%,自2021年12月17日起实施,不追溯征收。
  
  欧盟12月17日起对中国进口的风电塔征收关税,欧盟此前调查发现发现所有中国风电塔的价格都明显更低,从2019年7月起到一年内,中国在欧盟市场的份额从2017年的25%增加到34%,欧盟认为中国风电塔筒属于低价销售。
  
  欧盟执委会已将关税定为7.2%至19.2%不等,其中对天顺风能(苏州)股份有限公司的分公司适用14.4%的关税,欧盟执委会称,为期五年的反倾销关税旨在对丹麦和西班牙等欧盟生产商造成的损害进行救济。
  
  目前,我国主要风电塔筒头部企业主要有天顺风能、泰胜风能、大金重工、天能重工等,据了解,反倾销终裁结果对欧盟各主机厂商影响较大。欧盟各主机厂商已陆续向欧盟委员会提交“中止措施”的申请,欧盟委员会亦在终裁文件中说明:将在适当时机考虑对中国出口欧盟的钢制风塔中止征收反倾销税的申请。