海上风电

因海上风电项目非法占用海域 这家企业被罚约43万元!

2021-09-10 10:51  来源:莆田市自然资源局  点击:642
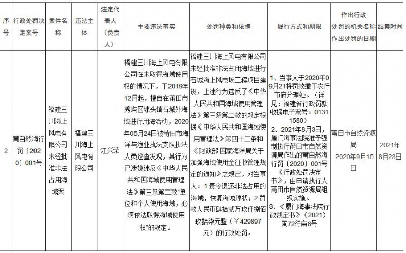
  9月6日,莆田市自然资源局发布《2021年8月海洋行政处罚案件信息公开表》,对福建三川海上风电有限公司未经批准非法占用海域案进行了公示。


 
  《公开表》显示,福建三川海上风电有限公司在未取得海域使用权的情况下,于2019年12月起,擅自在莆田市秀屿区埭头镇石城外海域进行用海活动,2020年05月24日被莆田市海洋与渔业执法支队执法人员巡查发现,其行为已涉嫌违反《中华人民共和国海域使用管理法》第三条第二款“单位和个人使用海域,必须依法取得海域使用权”的规定。
  
  福建三川海上风电有限公司未经批准非法占用海域进行石城海上风电场工程项目建设,上述行为违反了《中华人民共和国海域使用管理法》第三条第二款的规定根据《中华人民共和国海域使用管理法》第四十二条和《财政部 国家海洋局关于加强海域使用金征收管理规定的通知》之规定,对当事人:1.责令退还非法占用的海域,恢复海域原状;2.罚款人民币肆拾贰万玖仟捌佰玖拾柒元整(¥429897元)的行政处罚。
  
  2021年8月23日,该案件正式结案。
  
  相关阅读:
  
  三川风电为福能集团控股、三峡集团和国投集团参股设立的新能源企业,负责开发建设莆田平海湾海上风电场F区(200MW)和莆田石城海上风电场(200MW)。
  
  根据莆田石城海上风电场海洋环境影响报告书显示,该项目位于兴化湾,南依平海半岛,西临黄瓜岛,东连牛屿。项目采用单机规模为6MW的风电机组,风机转轮直径为154米,轮毂高度为104米,风机数量为33台。