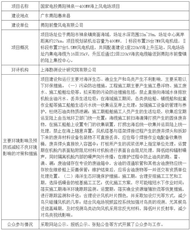
海上风电

国家电投400MW海上风电环评获批!

2020-11-27 16:52  来源:国家电投  点击:1030
  广东省生态环境厅官网发布了“拟对国家电投揭阳神泉一400MW海上风电场项目环境影响评价文件作出批准决定的公示
  
  根据国家电投揭阳神泉一400MW海上风电场项目环境影响评价文件、技术评估报告等,按照建设项目环境影响评价审批程序的有关规定,我厅拟对该项目环境影响评价文件作出批准决定 。为体现公开、公正的原则,强化公众参与,现予公示。公示期5个工作日(2020年11月26日至2020年12月2日)。如有意见,请在公示期内来信或来电向我厅反映。
  
  联系地址:龙口西路213号生态环境厅708,邮编:510630
  
  联系电话:020-83624746
  
  传 真:020-87531400
  
  听证告知:依据《中华人民共和国行政许可法》第四十七条的规定,自公示之日起五个工作日内申请人及有关利害关系人可对我厅拟作出的决定提出听证申请。
640.webp (74)