其他消息

能源局:关于对取消和下放行政审批事项加强后续监管的指导意见(2020年版)(征求意见稿)

2020-04-01 16:34  来源:国家能源局  点击:730
  国家能源局关于对取消和下放行政审批事项加强后续监管的指导意见(2020年版)(征求意见稿)
  
  为深入贯彻落实党中央、国务院“放管服”改革决策部署,对取消和下放行政审批事项进一步加强后续监管,落实《国务院关于加强和规范事中事后监管的指导意见》(国发〔2019〕18号)和国家能源局《进一步加强和规范事中事后监管工作的意见》(国能发监管〔2019〕83号),切实做到放管结合,无缝对接,防止后续监管缺失、错位,促进能源行业高质量发展,现就加强后续监管提出如下意见。
  
  一、总体要求
  
  以习近平新时代中国特色社会主义思想为指导,全面贯彻党的十九大和十九届二中、三中、四中全会精神,按照党中央、国务院决策部署,牢固树立新发展理念,充分发挥市场在资源配置中的决定性作用,构建公平开放、有效竞争的能源市场体系,更好发挥政府作用,加强监管与服务,着力营造良好的市场环境,实现以安全高效、绿色智能、开放共享为特征的能源高质量发展。
  
  二、基本原则
  
  (一)依法监管。坚持权责法定、依法行政,法定职责必须为,法无授权不可为,严格按照法律法规规定履行监管责任,规范监管行为,推进事中事后监管法治化、制度化、规范化。省级能源主管部门要依法对承接的能源行政审批事项进行核准,国家能源局要对其核准过程加强监督检查。
  
  (二)协同监管。建立国家能源局与派出机构、省级能源主管部门之间上下联动、横向协同、相互配合的监管机制。国家能源局相关职能司负责提出取消下放审批事项的监管工作方案和措施,省级能源主管部门负责对其审批项目加强跟踪和管理,国家能源局监管司负责对违法违规行为进行立案查处以及监管力量的统筹协调,派出机构具体负责监督检查。
  
  (三)闭环监管。抓住“调查研究、找准问题、制定方案、进驻现场、提出意见、征求意见、形成结论、发布报告、督促整改”等重点环节,持续加强对取消下放审批事项的后续监管。派出机构发现审批中出现的问题,要及时报告国家能源局,由国家能源局相关职能司会同监管司提出意见并进行处理。
  
  (四)公平公正。对各类市场主体一视同仁,坚决破除妨碍公平竞争的体制机制障碍,依法保护各类市场主体合法权益,确保权利公平、机会公平、规则公平。坚持以公开为常态、不公开为例外,全面推进政府监管规则、标准、过程、结果等依法公开,让监管执法在阳光下运行,给市场主体以稳定预期。
  
  (五)分级分类。根据不同领域特点和风险程度,区分一般领域和可能造成严重不良后果、涉及安全的重要领域,分别确定监管内容、方式和频次,提升事中事后监管精准化水平。对新兴产业实施包容审慎监管,促进新动能发展壮大。
  
  (六)有效监管。积极探索规划、政策、规则、监管“四位一体”的能源管理新机制,国家能源局相关职能司要根据监管司、派出机构的监管意见及时改进规划,调整政策和技术标准。国家能源局及其派出机构要通过综合监管、专项监管、重点监管等形式,做到上下结合、点面结合和条块结合,切实提高监管效率。
  
  (七)科学高效。充分发挥现代科技手段在事中事后监管中的作用,依托互联网、大数据、物联网、云计算、人工智能、区块链等新技术推动监管创新,努力做到监管效能最大化、对市场主体干扰最小化。推进政府监管与服务相互结合、相互促进,坚持行“简约”之道,做到程序、要件等删繁就简、利企便民,营造良好发展环境,增强人民群众幸福感、获得感和安全感。
  
  三、明确监管任务,确保监管到位
  
  (一)同步制定监管工作方案。国家能源局相关职能司要同步制定相应监管工作方案,对取消的审批事项,方案应当包括分类监管措施和具体工作安排;对下放的审批事项,方案应当包括专项规划、年度计划、配套政策和技术标准等基础性工作安排,明确审批标准、审批规范、审批责任、处理权限及责任追究,明确监管主体、监管对象、监管内容和监管责任,切实做到监管目标明确,确保放而不乱。
  
  (二)加快制定完善能源规划和政策。国家能源局相关职能司根据国家能源战略、国家能源综合规划等有关部署,抓紧制定完善涉及取消下放审批事项的有关发展规划、产业政策、总量控制目标、技术政策、准入标准,确定年度实施方案和项目规模、布局。省级能源主管部门核准属于下放事项的能源项目,应当是依据国家级能源规划确定的总量规模和布局列入省级能源规划的项目,且符合国家有关产业政策和技术标准。
  
  (三)健全监管规则和标准。国家能源局相关职能司要围绕服务能源企业发展,分领域制订全国统一、简明易行的监管规则和标准,并向社会公开,以科学合理的规则标准提升监管有效性,降低执法成本。对边界模糊、执行弹性大的监管规则和标准,要抓紧清理规范和修订完善。加快建立完善国家标准和行业标准,明确市场主体应当执行的管理标准、技术标准、安全标准、产品标准,严格依照标准开展监管。适应新经济新技术发展趋势,及时修订调整已有标准,加快新产业新业态标准的研究制定。
  
  (四)及时做好能源法律法规、规章规范性文件的立、改、废。国家能源局相关职能司要组织对取消和下放能源审批事项涉及的法律法规、规章规范性文件进行全面清理,及时做好对相关规章规范性文件的“立、改、废”。法改司要加强组织、协调与指导。
  
  (五)加强对取消审批事项的分类监管。对于取消的能源审批事项要加强分类指导,直接取消的,国家能源局相关职能司要完善监管措施、细化行业管理标准,改善监管手段、监管方法和监管程序;改为备案制的,国家能源局相关职能司要提出总体要求,省级能源主管部门制定具体的备案规定,对未经备案从事相关经营活动的市场主体依法予以查处。
  
  (六)强化对下放审批事项的重点监管。国家能源局相关职能司要会同监管司、派出机构加大对下放审批事项涉及的规划、计划、政策、总量控制目标执行情况的监管力度,发现违规行为要依法处理。对火电站优选、抽水蓄能电站规划执行等方面,要重点监管,确保下放项目的审批工作规范有序,市场运行公平。
  
  (七)规范保留审批事项的核准行为。国家能源局相关职能司要按照网上公开办理和政务服务大厅办理的有关要求,认真做好审批材料的复审、受理、办理审批、结果告知等相关工作。综合司负责组织相关职能司编写进驻政务服务大厅审批事项的办事指南,列明设定依据、申请材料及示范文本、办事程序、审批时限,做好全程咨询服务。
  
  (八)加强对提供公共服务的能源企业、行业协会、中介机构的监管。有关能源审批事项取消下放后,国家能源局及其派出机构要加强电网企业、油气管网企业的并网接入、公平开放、资金结算、委托补贴发放等方面的监管,督促其简化办事程序,提高服务质量;规范行业协会、学会承接政府转移职能的服务行为,使其简化服务流程,公开服务标准,不得设立新的门槛;行业协会、学会不得在没有法律法规依据的情况下强制或变相强制市场主体参加评比、达标、表彰、培训、考核、考试以及类似活动,或者借前述活动向市场主体收费或变相收费;规范依附项目核准的中介机构服务行为,中介机构要公开办理法定行政审批中介服务的条件、流程、时限、收费标准,限期出具评估报告,不得违法强制或变相强制市场主体接受中介服务。
  
  (九)依法依规处理违规行为。国家能源局相关职能司加强对审批事项下放后违规核准行为的监督检查,对不符合国家能源规划、产业政策和相关技术标准的项目,要依据国务院有关规定告知有关部门对该类项目不予办理相关手续,并建议金融机构不得提供信贷支持,必要时向社会披露。国家能源局相关职能司会同监管司组织开展重大违规行为专项监管,定期公布项目建设中重大违规事项和处理情况。国家能源局各派出机构要充分发挥12398能源监管热线作用,畅通项目违规建设投诉举报通道,依法做好相关投诉举报的受理,对一般违规行为及时通报省级能源主管部门并配合处理,重大违法违规行为报告国家能源局。对于违法违规问题,要综合运用行政强制、行政处罚、联合惩戒、移送司法机关处理等手段,依法进行惩处;对于典型性、苗头性问题,要视问题影响程度,综合采取监管约谈、责令改正、通报批评、发布监管报告等措施,及时予以纠正。
  
  四、完善监管措施,提升监管效能
  
  (一)依托在线系统加强非现场监管。省级能源主管部门要建立在线审批系统,凡是需办理核准或备案手续的取消下放审批项目,都要实行在线审批,定期汇总项目进展情况信息,并与国家能源局在线办事系统和派出机构信息系统相衔接。国家能源局相关职能司要依托国家发展改革委、国家能源局在线办事系统,及时汇集项目核准和建设的相关信息并抄送监管司。
  
  (二)因地制宜抓好有关专项监管。国家能源局相关职能司牵头负责对规划、政策、标准、项目等落实情况的监督检查,简政放权事中事后监管,以及规划、政策后评估等工作。针对特定地区、特定政策执行中的突出问题,相关职能司牵头组织派出机构或地方有关部门开展行业专项监管。派出机构对现场发现的违规行为,要依法采取措施,给予严肃处理。
  
  (三)加强跟踪督导突出重点环节监管。国家能源局相关职能司要加强对取消下放审批事项重点环节的指导、协调和监督检查。国家能源局安全司、各派出机构要加强电力安全监管,对直接涉及公共安全和人民群众生命健康等特殊重点领域,依法依规实行全覆盖的重点监管,加强安全生产监管执法,把住质量和安全底线。省级能源主管部门要加强对项目事前的审批管理,重点围绕项目核准、备案的合规性、程序性进行审查,会同当地派出机构加强对项目事中开工和事后竣工环节的监管,督促企业项目开工后严格按照批准文件及相关政策标准建设实施;项目完工后需符合相关要求,并通过相关验收后,方能竣工投产。
  
  (四)创新监管方式提升服务水平。根据各地探索实践和能源监管工作实际,不断创新监管方式。国家能源局和省级能源主管部门要依托国家“互联网+监管”系统,加强监管信息归集共享,充分运用大数据等技术,加强对风险的跟踪预警。全面实施“双随机、一公开”监管,除特殊行业、重点领域外,原则上所有日常涉企行政检查都应通过“双随机、一公开”的方式进行。不断完善“双随机、一公开”监管相关配套制度和工作机制,将随机抽查的比例频次、被抽查概率与抽查对象的信用等级、风险程度挂钩。国家能源局和省级能源主管部门要优化监管服务,采取告知承诺、举报奖励、约谈约访等办法,运用社会监督力量,发挥行业协会作用,强化企业主体责任,形成政府监管、企业自治、行业自律、社会监督的新格局。
  
  (五)落实和完善包容审慎监管。对能源领域新技术、新产业、新业态、新模式,要按照鼓励创新原则,留足发展空间,同时坚守质量和安全底线,严禁简单封杀或放任不管。加强对新生事物发展规律研究,分类量身定制监管规则和标准。对看得准、有发展前景的,要引导其健康规范发展;对一时看不准的,设置一定的“观察期”,对出现的问题及时引导或处置;对潜在风险大、可能造成严重不良后果的,严格监管;对非法经营的,坚决依法予以查处。
  
  (六)发布监管报告提升监管效力。国家能源局及其派出机构要将取消下放审批事项的有关信息纳入日常信息报送系统,定期发布专项监管报告,及时准确地反映能源规划、政策落实情况及存在的问题,依法提出意见建议,并将监管报告将作为拟定行业规划、政策和项目审批的重要依据。国家能源局及其派出机构要在汇集现场监管、非现场监管等方面信息的基础上,组织编写并发布有分量、有针对性的专项监管报告,及时曝光问题突出、影响恶劣的违法违规项目。
  
  五、健全约束机制,依法实施监管
  
  (一)大力推行阳光审批。健全网上审批制度和网上公示制度,不断完善网上公开审批事项、审批内容和审批流程。要严格规范审批事项的核准标准和工作流程,实现条件公开、过程公开、结果公开,促进权力在阳光下运行。
  
  (二)建立能源审批听证制度。国家能源局和省级能源主管部门在能源项目核准过程中,对法律、法规、规章要求举行听证的,涉及公共利益需要听证的以及直接涉及申请人与他人之间重大利害关系,申请人、利害关系人要求听证的,要举行听证。听证要制作笔录,审批(核准)机关应当根据听证笔录,作出行政许可决定。
  
  (三)建立项目决策后评估机制。按照《国家发展改革委重大事项后评估办法(试行)》的要求,要对取消下放的能源审批事项开展后评估。国家能源局相关职能司提出项目后评估工作年度计划,组织各地能源主管部门实施;相关职能司要根据后评估报告反映的问题,及时改进规划编制、政策制定、年度计划、资金补贴,依法纠正各类违规行为。
  
  (四)建立项目管理信用制度。省级能源主管部门对存在未经核准擅自开工、发生重大责任事故、非法违法组织实施、未按照核准内容实施、没有达到竣工验收要求擅自投入生产运营、拒不执行相关检查指令等问题的取消下放项目,要列入“异常目录”,并定期抄送国家能源局派出机构。国家能源局、各派出机构和省级能源主管部门要规范认定并设立市场主体信用“黑名单”,建立健全信用修复、异议申诉等机制。推进信用分级分类监管,依据企业信用情况,在监管方式、抽查比例和频次等方面采取差异化措施。在保护涉及公共安全、国家秘密、商业秘密和个人隐私等信息的前提下,依法公开在行政管理中掌握的信用信息,为社会公众提供便捷高效的信用查询服务。
  
  六、加强组织领导,提高保障能力
  
  (一)强化组织协调。国家能源局相关职能司、各派出机构和省级能源主管部门要高度重视,提高认识,把思想统一到党中央、国务院关于“放管服”改革各项要求上来,各司其职,形成合力,确保各项监管工作落实到位。国家能源局相关职能司、监管司、直属事业单位和派出机构要加强部门联动、政策联动和业务联动,协同发力,充分发挥整体工作效能。相关职能司在提出取消下放审批事项建议和核准、备案能源项目时,应当同步对监管工作作出安排。国家能源局监管司在制定监管工作规则、拟定监管任务清单和监管工作方案时,应当会同派出机构一并完成。派出机构在监管中遇到重大问题时,应当主动向局机关报告。对派出机构提出的监管意见建议,局相关职能司、监管司、直属事业单位要认真研究分析,评估论证,适时调整和完善相关规划、政策、规则,并向派出机构反馈相关情况。
  
  (二)发挥派出机构的一线派驻作用。各派出机构代表国家能源局在地方履行中央监管事权,根据国家能源局统一部署和局机关相关司的要求,派出机构对国家能源规划、政策、标准、项目实施情况等进行监督检查,并及时提出监管意见建议,向国家能源局反映情况。派出机构要增强大局意识和担当作为精神,将“派”的权威和“驻”的优势结合起来,全面了解掌握地方实情,及时反映社会和行业呼声,坚决纠正违法违规行为。局相关职能司、监管司、直属事业单位要按照职责分工做好监管工作的归口协调,加强对派出机构的业务指导,积极协调解决派出机构反映的问题,为派出机构因地制宜、就近就便开展监管工作提供坚强支撑。
  
  (三)落实工作责任。各单位要切实负起责任,实行一把手责任制,及时掌握和研究行政审批制度改革过程中的新情况、新问题,持续加强对取消下放审批事项的后续监管,按要求将各自监管任务逐项分解,落实后续监管措施和工作进度安排。
  
  (四)完善审批审查标准。国家能源局相关职能司要将法律法规设定的审查标准逐项细化,明确审批流程和工作程序。省级能源主管部门要对照审批标准,完善制度,依法依规开展项目核准,不得任意设置附加条件,确保审批公平公正。
  
  (五)完善监督考核机制。加强对取消下放审批事项的绩效评价,实行责任追究和倒查制。国家能源局机关党委(人事司)要将后续监管工作成效纳入年度考核;国家能源局机关纪委要开展执法监察和效能监察,严格实行问责。
  
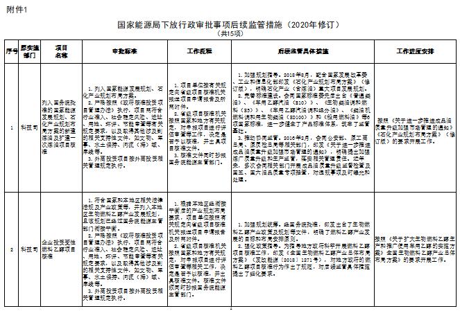
  附件:1. 国家能源局下放行政审批事项事中事后监管措施(2020年版)
  
  2. 国家能源局取消行政审批事项事中事后监管措施(2020年版)