招标信息

广西桂林风电集控机房柜式民用空调采购标等5个标段招标公告

2015-08-27 14:32  点击:266
  广西桂林风电集控机房柜式民用空调采购标、广西兴安石板岭风电场1:2000地形图测量标、广西兴安界首风电场1:2000地形图测量标、广西兴安西坑风电场工程项目社会稳定风险评估专题咨询标、风电新项目测风服务(含立测风塔)框架采购标招标公告 
  招标公告2015001-5号 
  中电投南方公司桂林分公司受招标人委托,对广西桂林风电集控机房柜式民用空调采购标、广西兴安县石板岭风电场1:2000地形图测量标、广西兴安县界首风电场1:2000地形图测量标、广西兴安西坑风电场工程项目社会稳定风险评估专题咨询标、风电新项目测风服务(含立测风塔)框架采购进行公开招标。 
  一、项目基本情况 
  招标人:中电投广西兴安风电有限公司 
  项目单位:中电投广西兴安风电有限公司 
  项目地点:广西桂林市 
  项目资金来源:业主注册本金和银行贷款 
  项目整体进度:广西桂林风电集控机房计划于2015年10月投运。广西兴安县石板岭风电场和广西兴安县界首风电场已取得项目核准,整组织施工准备。 
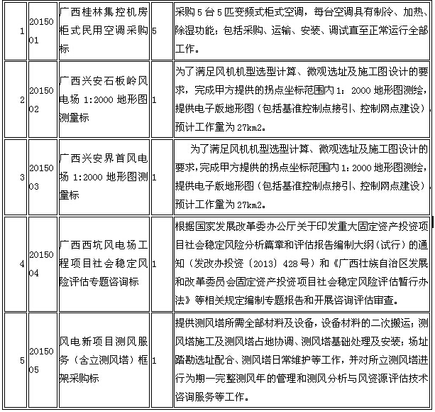
  二、本次招标标段情况一览表 
 
  注:1、计划工期:(1) 广西桂林集控机房柜式民用空调采购标为2015年9月25日前完成;(2)广西兴安石板岭风电场1:2000地形图测量项目拟定于2015年10月30日之前完成;(3)广西兴安界首风电场1:2000地形图测量项目拟定于2015年10月30日之前完成;(4)广西西坑风电场工程项目社会稳定风险评估专题咨询标拟定于2015年10月10日之前完成;(5)风电新项目测风服务(含立测风塔)框架采购标拟定于2015年9月25日之前开始施实施。 
  具体交货或成果提交日期以招标人书面通知为准(包含但不限于信函、特快专递、传真、e-mail等)。 
  2、设备交货地点:广西桂林市临桂区招标人指定地点。 
  3、购买招标文件所需的实际价格免费; 
  4、供货范围以招标文件为准。 
  三、投标人资格要求 
  (一)基本资格要求 
  1. 投标人应具有独立订立合同的法人资格,单位负责人为同一人或者存在控股、管理关系的不同单位不得在同一标段投标。同一企业集团母公司不得与其所属子公司在同一标段投标。 
  2.最近三年内没有发生骗取中标、严重违约等不良行为; 
  3.没有处于被责令停业,财产被接管、冻结及破产状态; 
  (二)专项资格要求 
 
  四、发布招标文件事宜 
  (一)发布时间和地点 
  2015年8月27日-2015年9月10日,上午9:00-11:45,下午2:00-5:30,投标人将资质文件以邮件的方式发予招标方审核,待招标方审核完各投标人的资质文件后,招标文件电子版以邮件方式发给各投标人,招标方将采用电话或邮件的形式进行通知,不接受来人现场购买。 
  (二)招标文件价格 
  招标文件自愿购买,免费发布。 
  (三)招标文件发布方式 
  1.资料审核 
  上述发布时间内,在中国采购与招标网www.chinabidding.com.cn上查看本招标公告并填写购买招标文件登记表(加盖投标人公章,见招标公告附件)。申请购买招标文件时需将如下文件资料的扫描件发送至招标方指定邮箱: 
  (1)营业执照副本扫描件(年审有效期内,加盖单位公章)。 
  (2)税务登记证扫描件。 
  (3)法定代表人委托授权书。 
  (4)被授权人身份证(双面)扫描件。 
  (5)要求的其它相应资质资格证明文件扫描件 
  2.招标文件领取 
  待招标方审核完各投标人的资质文件后,将招标文件电子版以邮件方式发给各投标人,招标方将采用电话或邮件的形式进行通知。 
  (四)购买招标文件联系方式 
  电 话:0773-3687302 
  传 真:0773-3687303 
  E-mail:glfdzb@126.com 
  (五)答疑联系人及联系方式 
  有关本项目招标文件的澄清问题,请直接发送邮件至上述邮箱地址进行提交即可。 
  单位名称:中电投广西兴安风电有限公司 
  联系人:白雯慧 
  电 话:0773-3687302 
  传 真:0773-3687303 
  E-mail:glfdzb@126.com 
  五、截标/开标时间、地点 
  截标/开标时间:2015年9月15日(北京时间,暂定,具体时间另行通知) 
  截标/开标地点:桂林(暂定,具体地点另行通知) 
  二〇一五年八月二十七日  
  附件:
  购买招标文件登记表
  法定代表人或
  授权代表签字                      
  (盖章)
  日  期                          
  投标人名称